欢迎来到重庆卓璟律师事务所
18323861475 联系我们

您所在的位置: 重庆卓璟律师事务所 >成功案例

律所介绍

重庆卓璟律师事务所 一、成立背景及理念重庆卓璟律师事务所成立于2018年3月22日,位于重庆两江新区照母山金州商圈,现有执业律师20余人,辅助人员10余人。律所是一家以公司化管理为模式,专业化团队服务为宗旨,具有创新理念、充满活力... 详细>>

在线咨询

联系我们

律师姓名:重庆卓璟律师事务所

电话号码:023-67642866

手机号码:18323861475

邮箱地址:victor.dan@zhuojinglaw.com

执业证号:15001201011195363

执业律所:重庆卓璟律师事务所

联系地址:重庆市两江新区湖山路189号尚品时代8楼14号(轨道5号线重光站4A出口500米)

成功案例

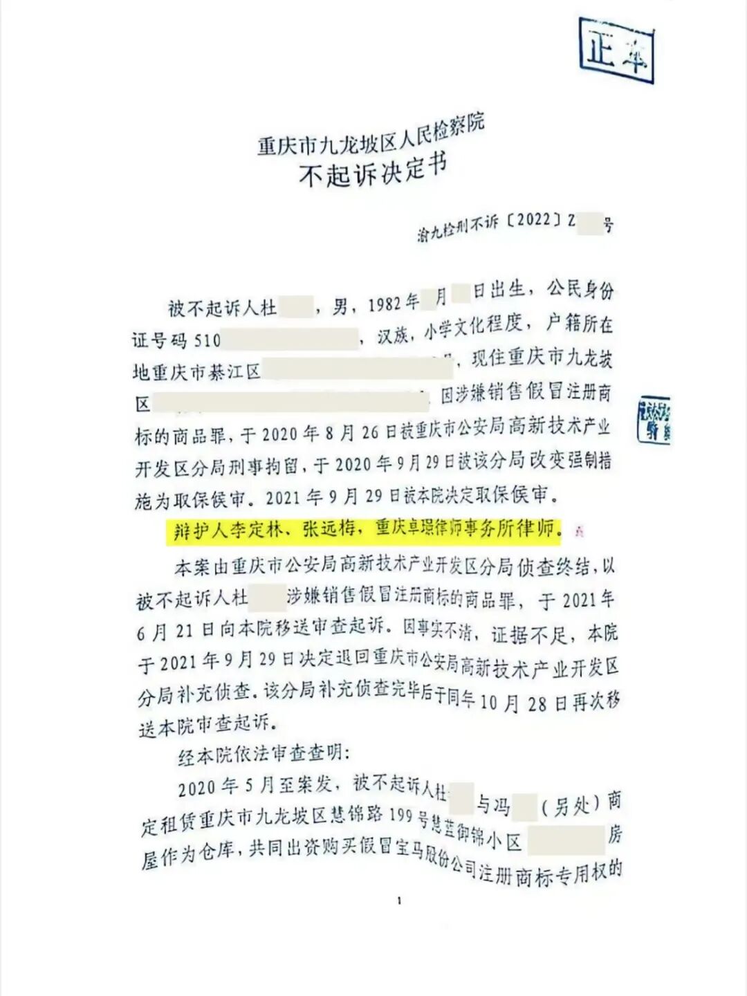
卓璟案例 | 售假220万,律师抽丝剥茧,检察院最终作出不起诉决定


01


基本事实


2020年中旬,冯某某与杜某某合谋以销售贴牌宝马汽车大灯及灯泡若干的方式盈利。2020年8月,民警查封扣押了该二人大量贴牌宝马汽车大灯、灯泡等违法商品。并告知二人涉嫌:销售假冒注册商标的商品罪。经侦办机关初步核实认定,被扣押的贴牌宝马零配件对应的4S店进价约220万元左右。并当场对二人采取了刑事强制措施。

随后,公安机关以冯某某和杜某某涉嫌销售假冒注册商标的商品罪、涉案金额220万,向检察院移送审查起诉。根据公安机关的定性,二人涉嫌销售假冒注册商标的商品罪成立,可能会被判处判处三年以上七年以下有期徒刑,并处罚金。

经过两年的时间,检察院、公安机关均未与杜某冯某联系,二人以为事情结束了。直到2022年5月13日,二人接到检察院来电,得知案件已到检察院,二人才开始着急,开始寻找律师处理。



02


律师处理


2022年5月13日,我所接受嫌疑人委托,立即组织刑辩团队梳理案情,经讨论后认为:案件在认定涉案物品金额及鉴定程序上存在争议。律师团队通过对大量的销售凭据筛查,找出了涉案商品的进、销价格,大幅降低了涉案金额。检察院最终采纳了辩护律师的意见,经统计,贴牌宝马汽车零配件的已售金额加上未销售的货值正好略高于十五万元的刑事追诉标准。



03


最终结果


2022年6月28日,检察院认为杜某具有未遂、坦白、认罪认罚的法定从轻、从宽情节,于2022年6月底对二人以“犯罪情节轻微,依照刑法规定不需要判处刑罚或者免除刑罚的,人民检察院可以作出不起诉决定。”宣告不起诉决定。

图片
图片
图片

左右滑动查看更多


图片

张远梅


主任律师,执业14年

重庆卓璟律师事务所创始合伙人

卓璟律所刑辩团队负责人

卓璟律所劳动工伤团队负责人


主攻业务领域:刑事辩护、劳动工伤赔偿、企业法律顾问等;

以高尚的职业道德、精湛的专业素养以及丰富的实战经验为当事人提供完美的服务。

成功办理大量不起诉、缓刑等刑事案件,让委托人重获自由;

带领团队办理了2000件以上的劳动工伤赔偿案件,获赔总额数亿元,最大限度维护了劳动者的合法权益。


图片

李定林


重庆卓璟律师事务所 

优秀刑辩律师


主攻业务领域:刑事辩护

毕业于西南政法大学法学专业,从事刑事工作近十年,具有检察官思维。

对刑事方面有独到的见解,擅长无罪、缓刑、罪轻辩护。

已成功办理大量侦查机关撤案、不起诉、缓刑等刑事案件,使当事人重获自由。





免责声明:本网部分文章和信息来源于国际互联网,本网转载出于传递更多信息和学习之目的。如转载稿涉及版权等问题,请立即联系网站所有人,我们会予以更改或删除相关文章,保证您的权利。同时,部分文章和信息会因为法律法规及国家政策的变更失去时效性及指导意义,仅供参考。

渝ICP备18009807号-1 渝公网安备50019002501493 Copyright © 2018 www.zhuojinglaw.com All Rights Reserved.