欢迎来到重庆卓璟律师事务所
18323861475 联系我们

您所在的位置: 重庆卓璟律师事务所 >成功案例

律所介绍

重庆卓璟律师事务所 一、成立背景及理念重庆卓璟律师事务所成立于2018年3月22日,位于重庆两江新区照母山金州商圈,现有执业律师20余人,辅助人员10余人。律所是一家以公司化管理为模式,专业化团队服务为宗旨,具有创新理念、充满活力... 详细>>

在线咨询

联系我们

律师姓名:重庆卓璟律师事务所

电话号码:023-67642866

手机号码:18323861475

邮箱地址:victor.dan@zhuojinglaw.com

执业证号:15001201011195363

执业律所:重庆卓璟律师事务所

联系地址:重庆市两江新区湖山路189号尚品时代8楼14号(轨道5号线重光站4A出口500米)

成功案例

卓璟案例|真8D!重庆一员工打车竟颠成九级工伤,获赔40余万。

图片

图片

图片


引言


近日,经江苏省江宁经济开发区人民法院推荐,一条“打车上班到公司被颠成了9级伤残”上了网络热搜22岁的小玲在重庆乘坐同事打的网约车,途中因车辆行驶过快,又遇路面坑洼颠簸,造成小玲胸椎腰椎骨折,经鉴定构成9级伤残。于是小玲联系到我所苟琪律师全权代理本案,经过我所苟琪律师的努力,不仅为小玲争取到了交通事故赔偿金,更为小玲争取到了工伤赔偿金,共获赔40万余元,那么本案具体是怎样的呢?我们往下仔细了解。

基本案情

01

小玲平时为了节约交通费,上班都是和另两位同事一起乘坐网约车去地铁站,三人轮流打车。这天,轮到小玲的同事小王打车了,小王在某网约车平台发布了出行订单,网约车司机张师傅接单后顺利接到小王、小玲和小周一行三人。

张师傅人狠话不多,一路风驰电掣,途中遇到一段地面坑洼的路段,车辆发生了剧烈颠簸,颠簸后小玲身体感到不适。到达地铁站时,小玲的疼痛感加剧,已经无法下车,张师傅随即将小玲送到了医院。

经检查,小玲胸椎、腰椎多处骨折,当天就住院治疗了。后经鉴定,确定为九级伤残
案件难点

02

1.因意外事件发生的单方交通事故,是否构成工伤?

2.因意外事件发生的单方交通事故,承运人是否需要赔偿?

交通事故认定书

03

图片

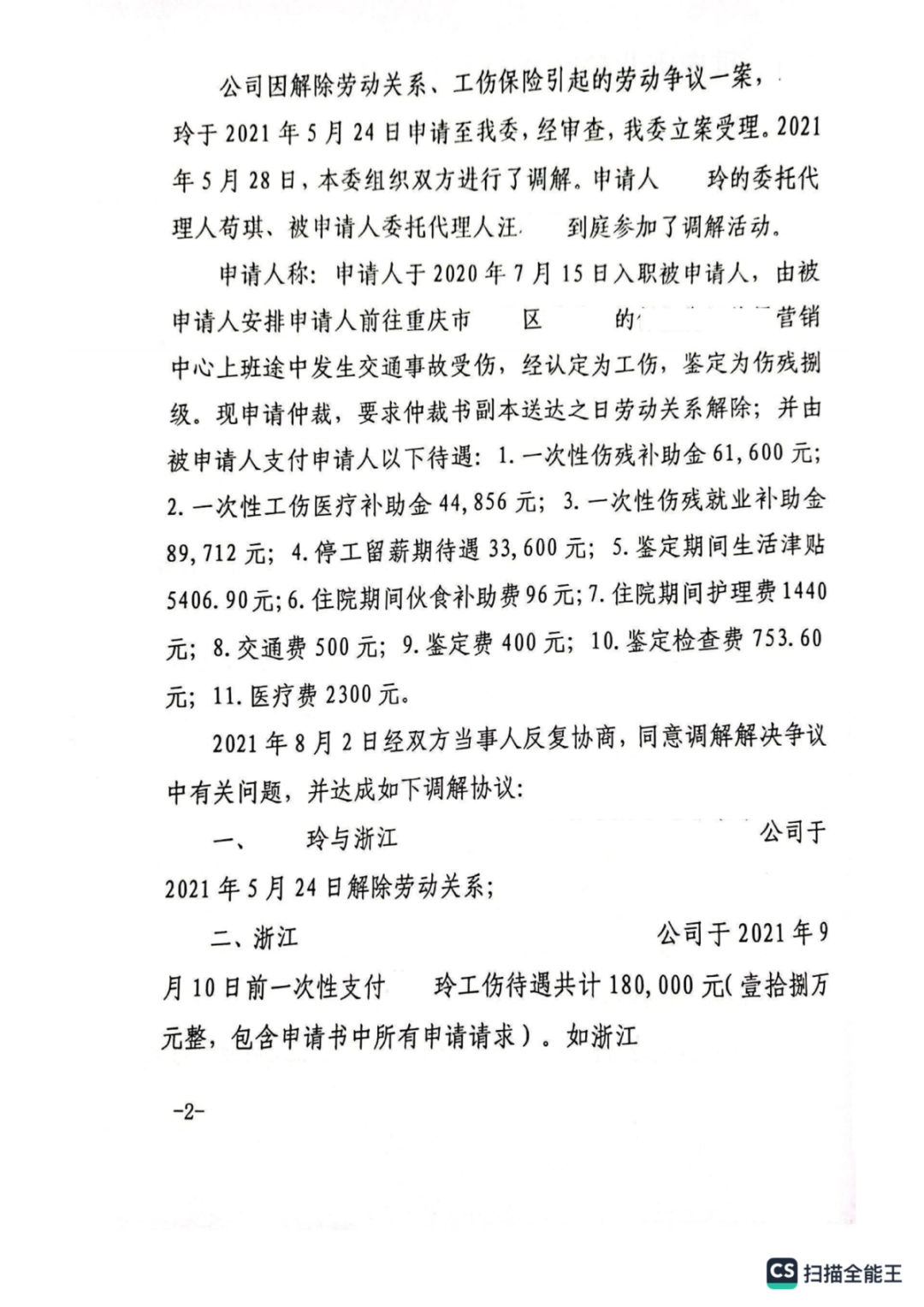
仲裁调解书

04

图片
图片
图片

滑动显示隐藏图

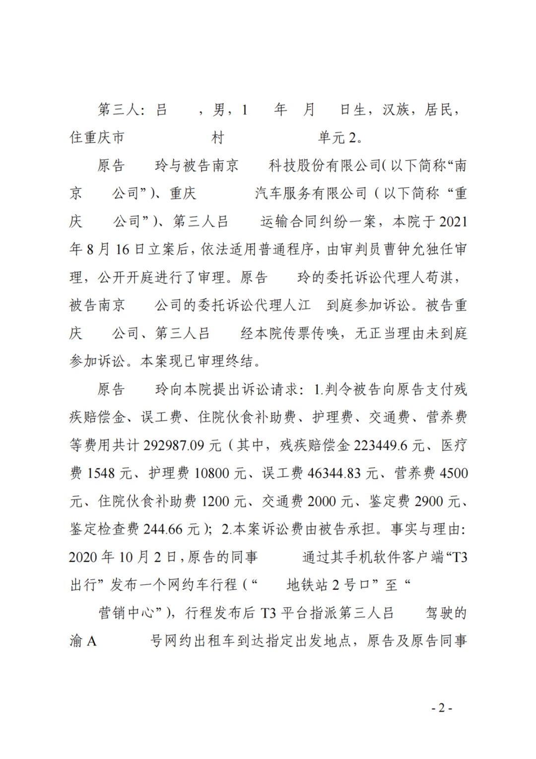
民事判决书

05

图片
图片
图片
图片
图片
图片
图片
图片
图片
图片

滑动显示隐藏图

律师分析

06

依据《民法典》第八百二十三条 承运人应当对运输过程中旅客的伤亡承担赔偿责任;但是,伤亡是旅客自身健康原因造成的或者承运人证明伤亡是旅客故意、重大过失造成的除外。
前款规定适用于按照规定免票、持优待票或者经承运人许可搭乘的无票旅客。
道路千万条,安全第一条。网约车司机驾驶车辆时不仅要做到遵守交通规则,避免发生交通事故,还需做到平稳驾驶,让乘客享有舒适的乘车环境。否则,即使未发生交通事故,野蛮驾驶导致乘客受伤,承运人也需承担责任。乘客在乘坐车辆时,如感到车速过快等给身体带来不适,也要及时与司机沟通,一味忍耐可能让身体承受不住,导致受到损伤。
律师介绍

07

图片

苟琪,四级律师,人民调解员、高级企业法律顾问、劳动关系协调员、律工委教育中心委员。
从事法律事务5年以上,毕业于重庆理工大学,法学本科,知识产权专业。执业以来始终将委托人的利益放置于利益首位,获得委托人的一致好评。
擅长合同纠纷、欠款纠纷、侵权纠纷、刑事、企业合规、财富传承类等法律案件。



免责声明:本网部分文章和信息来源于国际互联网,本网转载出于传递更多信息和学习之目的。如转载稿涉及版权等问题,请立即联系网站所有人,我们会予以更改或删除相关文章,保证您的权利。同时,部分文章和信息会因为法律法规及国家政策的变更失去时效性及指导意义,仅供参考。

渝ICP备18009807号-1 渝公网安备50019002501493 Copyright © 2018 www.zhuojinglaw.com All Rights Reserved.