欢迎来到重庆卓璟律师事务所
18323861475 联系我们

您所在的位置: 重庆卓璟律师事务所 >成功案例

律所介绍

重庆卓璟律师事务所 一、成立背景及理念重庆卓璟律师事务所成立于2018年3月22日,位于重庆两江新区照母山金州商圈,现有执业律师20余人,辅助人员10余人。律所是一家以公司化管理为模式,专业化团队服务为宗旨,具有创新理念、充满活力... 详细>>

在线咨询

联系我们

律师姓名:重庆卓璟律师事务所

电话号码:023-67642866

手机号码:18323861475

邮箱地址:victor.dan@zhuojinglaw.com

执业证号:15001201011195363

执业律所:重庆卓璟律师事务所

联系地址:重庆市两江新区湖山路189号尚品时代8楼14号(轨道5号线重光站4A出口500米)

成功案例

卓璟案例|都签新合同了,旧合同就无效了?

基本案情

01

2020年9月杨某将案涉房屋出租给张某,并签订了房屋租赁合同,双方约定租期为2020年9月22日至2032年9月22日,年租金为80000元。

张某接到房屋后因为是清水房,在杨某的帮助下对房屋进行装修至2021年9月份才投入使用,但期间张某仅支付了房屋押金。

2021年9月装修完毕后,双方又重新签订房屋租赁合同,年租金为92000元,租赁期限又约定为2021年10月1日至2026年9月30日止。

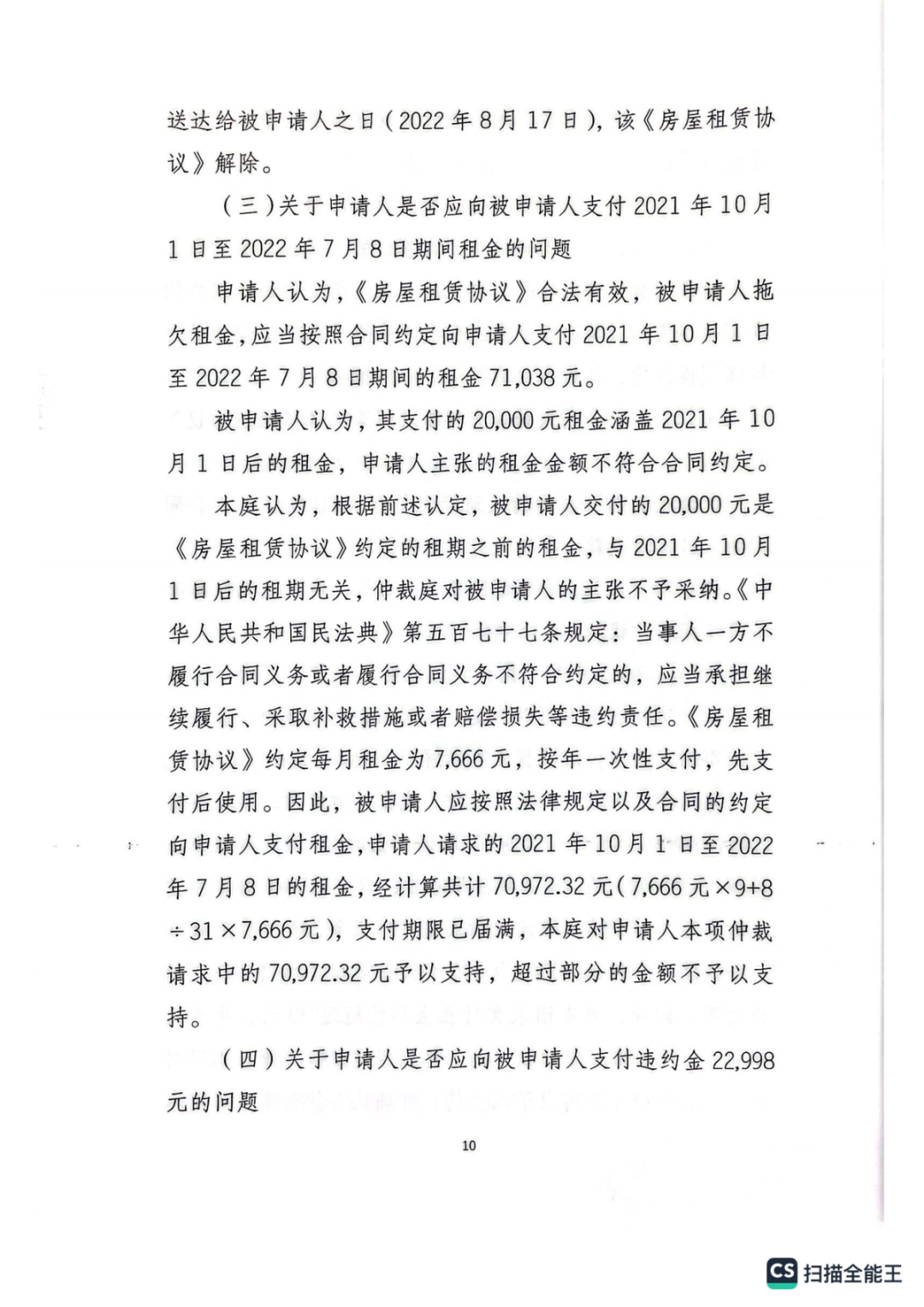
从2020年9月直至2022年8月17日,张某仅仅支付了杨某定金20000元,尚欠租金130972.32元,张某涉案房屋是空架层、没有装修、不符合房屋交付条件为由否认第一份租赁合同的法律效力并多次拒绝支付2020年9月至2021年9月租金60000元以及2021年10月至2022年7月租金70972.32元,固杨某以拖欠租金为由解除租赁合同并委托我所律师代理该案件。

案件难点

02

1.双方重新签订租赁合同并且重新约定了租期是否意味着第一份租赁合同不发生法律效力
2.合同约定了张某装修后方可使用,对方抗辩装修期间不符合房屋交付条件的情况下是否还应当支付2020年9月22日-2021年9月30日期间的租金
3.如何证明房屋的交付时间
办案过程

03

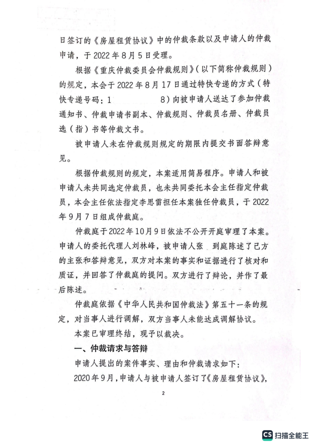
1.承办律师接到案件后通过分析发现两份合同的管辖范围不同,在法院和仲裁走访和决定分别前往重庆仲裁委员会和人民法院起诉

2.分析杨某提供的上百页微信聊天记录找出双方签订第二份租赁合同并不意味着第一份合同不用支付租金的意思表示

3.通过调取张某装修的入场时间以及与张某电话录音证明房屋交付的时间

通过我所律师的努力,最后裁决书和判决书共计要求张某向杨某支付租金130972.32元以及违约金22998元。

律师分析

04

意思表示是法律行为的核心内容,虽然双方重新签订了租赁合同,但从履行合同的过程中,双方对于2020年租金的意思表示是承租人仍旧要支付给出租人,故不能因为重新达成租赁协议而免除2020年租金。

《民法典》第一百三十三条  民事法律行为是民事主体通过意思表示设立、变更、终止 民事法律关系的行为。

裁决书

05

图片
图片
图片
图片
图片
图片
图片
图片
图片
图片
图片
图片


滑动显示隐藏图

民事判决书

06

图片
图片
图片
图片
图片
图片


滑动显示隐藏图

律师介绍

07

图片

洪家木 律师

重庆卓璟律师事务所高级合伙人、主任律师

中共重庆卓璟律师事务所支部委员会书记

高级企业法律顾问

民营经济与园区实务中心委员

人民调解员

上游新闻签约律师

2012年毕业于西南政法大学,擅长劳动争议与人力资源管理与合规、合同纠纷、股权争议纠纷、知识产权纠纷、民刑交叉、家族财富传承等;

2018年11月被鸳鸯街道人民调解委员会推选为“调解员”;

2019年7月被正式编入渝北区鸳鸯街道民兵队伍法理斗争排并任命为法理斗争排排长;

2020年5月被两江新区律工委推选为“民营经济与园区实务中心委员”;

2020年9月被两江新区司法局聘请为“法律援助律师”;

2021年5月承办的案件被重庆尚智知识产权研究院评选为“成渝知识产权法律保护典型案例”。

本着让客户“省心”“安心”“放心”的职业理念,娴熟的执业技能以及优异的诉讼成绩获得了客户的高度评价。

图片

刘林峰 律师

重庆卓璟律师事务所专职律师

从事法律服务工作多年,担任多家单位法律顾问,擅长劳动争议、企业法律顾问,企业用工风险防范,合同纠纷、侵权纠纷、婚姻家事纠纷等法律事务处理。



免责声明:本网部分文章和信息来源于国际互联网,本网转载出于传递更多信息和学习之目的。如转载稿涉及版权等问题,请立即联系网站所有人,我们会予以更改或删除相关文章,保证您的权利。同时,部分文章和信息会因为法律法规及国家政策的变更失去时效性及指导意义,仅供参考。

渝ICP备18009807号-1 渝公网安备50019002501493 Copyright © 2018 www.zhuojinglaw.com All Rights Reserved.