欢迎来到重庆卓璟律师事务所
18323861475 联系我们

您所在的位置: 重庆卓璟律师事务所 >成功案例

律所介绍

重庆卓璟律师事务所 一、成立背景及理念重庆卓璟律师事务所成立于2018年3月22日,位于重庆两江新区照母山金州商圈,现有执业律师20余人,辅助人员10余人。律所是一家以公司化管理为模式,专业化团队服务为宗旨,具有创新理念、充满活力... 详细>>

在线咨询

联系我们

律师姓名:重庆卓璟律师事务所

电话号码:023-67642866

手机号码:18323861475

邮箱地址:victor.dan@zhuojinglaw.com

执业证号:15001201011195363

执业律所:重庆卓璟律师事务所

联系地址:重庆市两江新区湖山路189号尚品时代8楼14号(轨道5号线重光站4A出口500米)

成功案例

卓璟案例 | “恋爱期间出借对方数十万,认定为共同消费不用归还?”

01    基本案情


邹某家住西安,通过网络认识了一位来自重庆的离异女士刘某,双方互生好感,便谈起异地恋爱。在2018-2020年的恋爱期间,邹某多次通过微信向刘某转款近25万元,其中金额为1314、131.4、52等特殊意义的款项共计1600元。且在此恋爱期间,刘某以装修房子、孩子上学、母亲生病、合伙做生意、开麻将馆、开信用卡等诸多理由向邹某借款24万多,邹某考虑到之后也是要结婚的,所以也是丝毫没有拒绝。


随着感情的升温,也到了谈婚论嫁的时候。2020年,双方却因结婚事宜一直无法达成一致意见,无奈便结束了恋爱关系,对于恋爱期间的借款也一并做个清算。经双方确认恋爱期邹某共向刘某转账近25万,其中24.9万属于借款。但分手后刘某仅归还了6000元,剩余19.4万元未还。


刘某对此却认为:双方恋爱期间被告是用了原告很多钱,但是原告知晓被告的情况,其中仅有30000元是被告做生意从原告处借款,其余是原告自愿将钱给被告使用并非借款,期间两人的消费也不应由被告一人承担。被告已经归还6000元,现差欠原告24000元。



02    争议焦点



1、恋爱期间邹某转款的性质是借款还是赠与?



2、“1314”、“131.4”、“52”等特殊意义的转款是借款还是赠与?



03    办案过程


1、我所律师接受委托后,详细了解了双方的恋爱期间,转款目的、资金来源、婚姻状况、还款要求、分手原因、诉讼目的仔细查看了双方的微信聊天记录、调取了微信支付转账电子凭据等相关证据。


2、通过查看邹某的聊天记录,了解双方的记录分析:

恋爱期间,刘某:“还要给我打点钱家具尾款还有几千没结……先说好这钱如果我们结婚了,就不还你了,如果没缘分走在一起就算我借的”、“到时候我上去有钱了,我第一时间还你,别不高兴”、“你把账记一下”、“一共借了多少了?你要记个数”………

分手后,在2021年3月18日至2021年5月19日期间,刘某向邹某还款共计6000元


3、法律法规,《中华人民共和国民事诉讼法》第六十七条第一款规定“当事人对自己提出的主张,有责任提供证据”。


04    庭审结果



庭审中,我所律师指出,双方的微信聊天记录显示,被告曾表示如果双方结婚钱就不还了,否则算借款,而事实上双方在2020年已经分手。同时,被告在多次收款后均让原告记账并表示要还款,在双方分手后亦表示在2年内还清款项。综上,除转款金额明显具有特殊意义的部分外,其余款项应为借款。

关于借款金额,本所律师认为,原告所主张的所有金额,法院应当对此予以支持。被告辩称除30000元外其余款项系原告自愿给被告,但对该款的性质是否为“赠与”或者其他用途均未举示任何证据,故法院对其辩解不应予以采信。

双方进行了激烈的对抗,但最终法院根据本案实际情况,采纳我方辩护意见,认定邹某向刘某的转款性质为“借款”,除转款金额明显具有特殊意义的部分外应当予以归还,并依法部分维护了原告的借款利息主张。

我所律师成功为当事人追回近20万元

目前,本案已经生效,鉴于被告刘某拒绝履行法院判决,原告已申请法院强制执行。


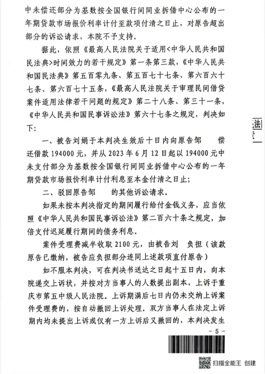
05    民事判决书


图片
图片
图片
图片

左右滑动查看更多

图片
图片


程博


重庆卓璟律师事务所专职律师

人民调解委员会调解员,重庆村居法律顾问

《合同起草审查指南》联合出品人

特斯拉火星车友会创始人

重庆浅里茶舍主理人


个人宜商宜法十余载,以专业辅推企业经营成长,坚持客户利益最大化。

擅长刑事案件、公司股权架构、各类合同纠纷,民间借贷案件。团队曾为政府机构和多家知名企、事业单位提供法律服务,亦担任多家公司的常年法律顾问。并热心于公益事业并积极投身各类公益活动。以一流的专业素养、良好的职业操守、娴熟的执业技能以及优异的诉讼成绩获得了客户的高度评价。



免责声明:本网部分文章和信息来源于国际互联网,本网转载出于传递更多信息和学习之目的。如转载稿涉及版权等问题,请立即联系网站所有人,我们会予以更改或删除相关文章,保证您的权利。同时,部分文章和信息会因为法律法规及国家政策的变更失去时效性及指导意义,仅供参考。

渝ICP备18009807号-1 渝公网安备50019002501493 Copyright © 2018 www.zhuojinglaw.com All Rights Reserved.