欢迎来到重庆卓璟律师事务所
18323861475 联系我们

您所在的位置: 重庆卓璟律师事务所 >成功案例

律所介绍

重庆卓璟律师事务所 一、成立背景及理念重庆卓璟律师事务所成立于2018年3月22日,位于重庆两江新区照母山金州商圈,现有执业律师20余人,辅助人员10余人。律所是一家以公司化管理为模式,专业化团队服务为宗旨,具有创新理念、充满活力... 详细>>

在线咨询

联系我们

律师姓名:重庆卓璟律师事务所

电话号码:023-67642866

手机号码:18323861475

邮箱地址:victor.dan@zhuojinglaw.com

执业证号:15001201011195363

执业律所:重庆卓璟律师事务所

联系地址:重庆市两江新区湖山路189号尚品时代8楼14号(轨道5号线重光站4A出口500米)

成功案例

卓璟案例|如何认定公司在工人受伤后转账款项的性质

1
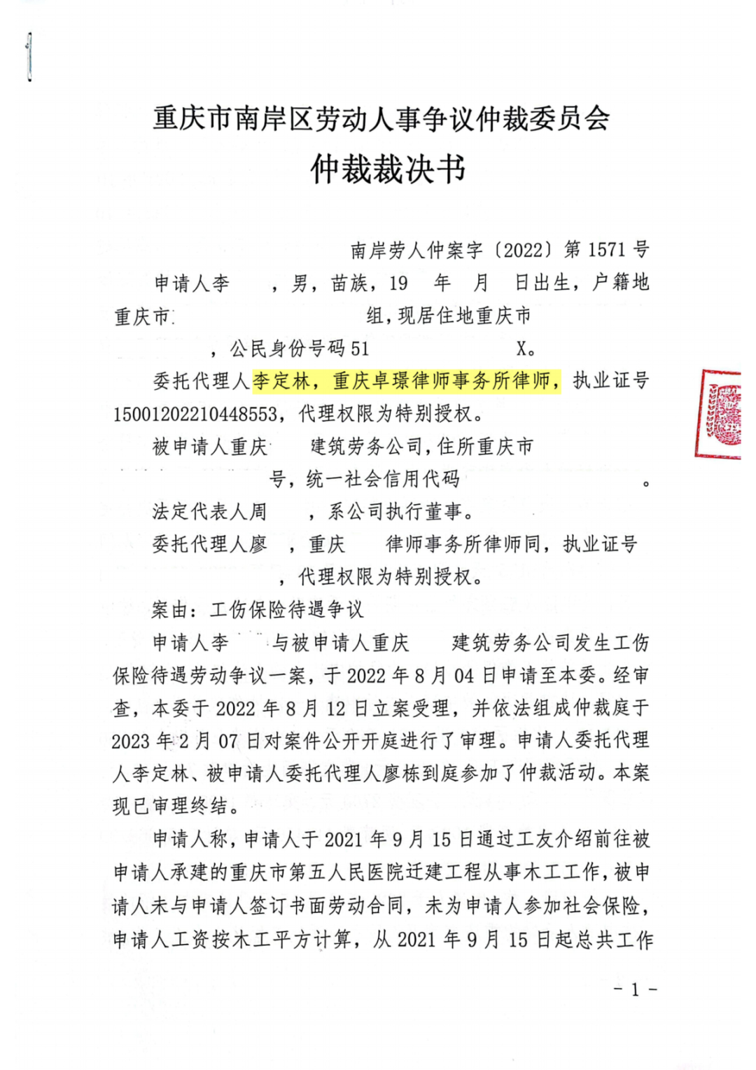
基本案情



李某在某建筑劳务公司承建的重庆市第五人民医院迁建工程从事木工工作,该劳务公司未与李某签订书面劳动合同,未为李某参加社会保险。

2021年10月9日下午2点左右,李某在作业过程中去拿电锯和电线时被绊倒致右膝受伤。经医院诊断为:

1、右髌骨粉碎性骨折;

2、右膝关节软组织损伤;
3、右膝关节积液。

2022年1月27日,某建设公司向李某打款54610元。

2022年2月7日,重庆市忠县人力资源和社会保障局认定原告的此次受伤性质为工伤,由该劳务公司承担工伤保险责任。

2022年7月14日,重庆市忠县劳动能力鉴定委员会鉴定李某为伤残玖级,无生活自理障碍。该劳务公司不服申请再次鉴定。

2022年11月4日,重庆市劳动能力鉴定委员会再次鉴定李某为伤残玖级,无生活自理障碍。

李某根据以上事实向该劳务公司索赔,该公司辩称此前向李某打款54610元系工伤待遇,李某此前同样主张了工伤保险待遇,在本案中再次主张工伤保险待遇涉嫌保险诈骗。

2023年3月10日,重庆市南岸区劳动人事争议仲裁委员会裁决该劳务公司应支付李某一次性伤残补助金、一次性就业补助金等各项费用共计187486.33元,同时裁决上述费用187486.33元,扣除李某已经收到的工伤待遇54610元,还应支付132876,33元。


2
争议焦点



该笔54610元转款的性质如何认定?


3
办案过程



1、我所律师接受委托后,调查走访了李某受伤工地的工友,向其工友及建筑业专业人士了解工程款的常规收取方式,并仔细调查该笔资金的流向以及李某、李某1的银行流水等资料。
据多方了解,该笔款项系李某代李某1收取的工程款。
我所律师在多次询问相关人员后,证实李某1在申请工程款时,要求将5万元工程款由李某的银行卡代为收取。
李某在收到前述款项后于2022年1月28日、2022年1月29日、2022年1月30日分别向李某2微信转款20000、20000、10000元。
李某2在收到前述5万元工程款后全部转给了李某1。
经了解,李某系李某1班组的工人,李某2 系该班组的带班管理。
我所律师了解上述情况后,立即联系李某1、李某2,希望他们出具一份关于该笔款项收款的情况说明。
在我所律师的努力下,取得了李某1、李某2关于李某收款的情况说明,我所律师立即启动了诉讼程序。
2、《工伤保险条例》第30—37条规定了,劳动者受伤后应当享受工伤保险待遇包含一次性伤残补助金、一次性医疗补助金、一次性就业补助金、停工留薪期工资、鉴定期间生活津贴、住院伙食补助、护理费以及医疗费。
3、就本案而言,劳动者受伤后拥有6个月的停工留薪期,但劳动者因为与包工头关系良好,同意帮其代收工程款,完成仲裁委在审查的时候对该部分款项不能做明确的区分,容易造成被作为待遇抵扣款。

4
庭审结果



庭审中,我所律师提出:
2022127日案涉项目的总包单位某建设有限公司通过农民工专户向原告支付的54610元是原告代老板李某1收的工程款,这54610元并不是被告支付的工伤待遇。
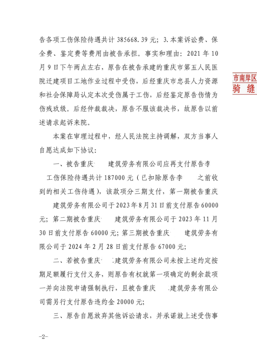
经过激烈对抗,对方认可54610元属于原告与案外人李某1之间的债权债务关系,与本案的工伤保险待遇赔偿款无关。
最终,经法院调解,被告某建筑劳务有限公司应再支付原告李某工伤保险待遇共计187000元,不应扣除54610元。


5
仲裁裁决书



图片
图片
图片
图片
图片
图片

滑动显示隐藏图


6
民事调解书



图片
图片
图片

滑动显示隐藏图


7
律师介绍



图片

李定林,重庆卓璟律师事务所专职律师,西南政法大学毕业,刑事工作超过7年,对刑事方面有独到的见解。同时兼具劳动争议,从当事人角度考虑,体会当事人感受,急人之所急,成功帮助当事人处理多起劳动工伤待遇纠纷。坚持事实为依据,法律为准绳,用专业的知识,解决纷杂的纠纷。



免责声明:本网部分文章和信息来源于国际互联网,本网转载出于传递更多信息和学习之目的。如转载稿涉及版权等问题,请立即联系网站所有人,我们会予以更改或删除相关文章,保证您的权利。同时,部分文章和信息会因为法律法规及国家政策的变更失去时效性及指导意义,仅供参考。

渝ICP备18009807号-1 渝公网安备50019002501493 Copyright © 2018 www.zhuojinglaw.com All Rights Reserved.