欢迎来到重庆卓璟律师事务所
18323861475 联系我们

您所在的位置: 重庆卓璟律师事务所 >成功案例

律所介绍

重庆卓璟律师事务所 一、成立背景及理念重庆卓璟律师事务所成立于2018年3月22日,位于重庆两江新区照母山金州商圈,现有执业律师20余人,辅助人员10余人。律所是一家以公司化管理为模式,专业化团队服务为宗旨,具有创新理念、充满活力... 详细>>

在线咨询

联系我们

律师姓名:重庆卓璟律师事务所

电话号码:023-67642866

手机号码:18323861475

邮箱地址:victor.dan@zhuojinglaw.com

执业证号:15001201011195363

执业律所:重庆卓璟律师事务所

联系地址:重庆市两江新区湖山路189号尚品时代8楼14号(轨道5号线重光站4A出口500米)

成功案例

卓璟案例丨大胆细心,二审成功为被告人争取缓刑

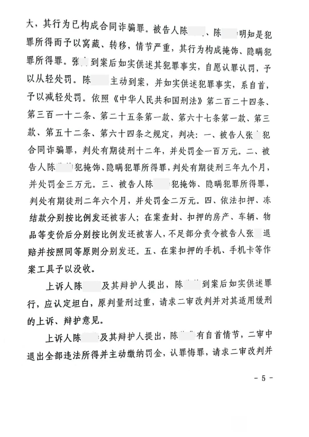
基本案情

陈某甲、陈某乙本是两兄妹。2020年10月中旬,张某因合同诈骗行为害怕被刑事处罚,找到妹妹陈某乙帮忙,陈某乙在知道张某可能涉嫌刑事犯罪的情况下,帮助张某购买手机、电话卡、租赁房屋等行为,另外张某给妹妹陈某乙购买了一辆轿车,并帮妹妹陈某乙向其哥哥陈某甲还款30万元。

2020年11月初,妹妹陈某乙联系黑车和张某一起携带大量现金返回哥哥陈某甲家中。妹妹陈某乙向哥哥陈某甲透露张某涉嫌刑事犯罪,可能正在被追捕的情况下,仍帮助张某提供住所、电话卡、银行卡等方式帮助张某隐匿行踪逃避抓捕。同时,张某、妹妹陈某乙商议让哥哥陈某甲装修位于老家的房屋用于张某长期隐藏。几天后,张某、妹妹陈某乙将携带的全部现金交给哥哥陈某甲隐藏后便返回重庆主城区,妹妹陈某乙继续为张某租赁房屋。

2020年12月1日,张某、妹妹陈某乙被公安机关抓获归案;2021年5月12日,哥哥陈某甲被公安机关通知到案。陈某甲到案后如实供述了全部事实。


办案过程

陈某甲在3月17日收到一审法院的判决书,判处陈某甲犯掩饰、隐瞒犯罪所得罪有期徒刑二年六个月,并处罚金二万元。陈某甲两兄妹看到判决书,了解到自己可能被关押于监狱,十分着急,于是当天找到我所主任律师张远梅寻求帮助。我所主任律师张远梅在与陈某甲交流的过程中发现本案中有部分酌定的情节未在一审中被法院采纳,可能存在提供的证据没有对酌定情节予以证实的情况,建议陈某甲上诉,争取缓刑。

随即我所张远梅律师亲自挂帅,与我所徐双双副主任律师、朱和雄律师、李定林律师组成四人精英团队。立即前往法院、检察院将本案的全部材料提取回来,当晚对案情和量刑情况进行总体分析,发现在一审中可能涉及部分争议款项的定性问题、在一审中对陈某甲家庭具体情况的证实材料模糊,不能充分说明陈某甲家庭对其在家中的独特重要地位。于是在第二天,我所张远梅律师、李定林律师与承办法官、检察官进行沟通了解后,确认了可能存在的争议款项及陈某甲可能涉案的金额。

确定问题所在后,张远梅律师、李定林律师联系陈某甲,向其告知了目前所存在的问题,建议陈某甲能够通过上诉,在二审期间向二审法院重新表明自己的悔罪态度,对争议的金额主动表示诚心,积极退还。陈某甲同意后,张远梅律师、徐双双律师、朱和雄律师、李定林律师准备材料向一审法院提交上诉状。在上诉期间,张远梅律师、徐双双律师、朱和雄律师和李定林律师建议陈某甲通过有关部门将家庭情况出具情况说明、并把家庭人员、经济来源、支出等准备好材料以证实其家庭对其的重要依赖性,同时指导陈某甲积极缴纳罚金、退还其涉及金额款项,向二审法院表达真诚的悔罪表现。期间张远梅律师、徐双双律师、朱和雄律师、李定林律师多次与二审法官沟通,向二审法官反馈陈某甲的家庭困境及其为此积极筹备退款的意向。

最终,2022年7月5日,重庆市第一中级人民法院采纳辩护人的辩护意见,对陈某甲宣告缓刑。


判决书


图片

图片

图片

图片

图片


本案整理
案件办理中,要大胆的提出假设,然后小心去求证,从案卷材料中去发现新的细节,敢于突破既定判决,通过对新情况的法律分析,在法律的规则之内为当事人争取最大的利益。
本案成功争取缓刑的过程,既为我方当事人争取了不羁押的有利结果,有利于当事人对家庭的照顾,又为被害人弥补了部分损失,缓解了社会矛盾,减轻了社会纠纷,这也是一个双赢的结果。


参考法条


《中华人民共和国刑法》

第七十二条 【缓刑的适用条件】对于被判处拘役、三年以下有期徒刑的犯罪分子,同时符合下列条件的,可以宣告缓刑,对其中不满十八周岁的人、怀孕的妇女和已满七十五周岁的人,应当宣告缓刑:

(一)犯罪情节较轻;

(二)有悔罪表现;

(三)没有再犯罪的危险;

(四)宣告缓刑对所居住社区没有重大不良影响。

宣告缓刑,可以根据犯罪情况,同时禁止犯罪分子在缓刑考验期限内从事特定活动,进入特定区域、场所,接触特定的人。

被宣告缓刑的犯罪分子,如果被判处附加刑,附加刑仍须执行。

第七十三条 【缓刑的考验期限】拘役的缓刑考验期限为原判刑期以上一年以下,但是不能少于二个月。

有期徒刑的缓刑考验期限为原判刑期以上五年以下,但是不能少于一年。

缓刑考验期限,从判决确定之日起计算。

第三百一十二条 【掩饰、隐瞒犯罪所得、犯罪所得收益罪】明知是犯罪所得及其产生的收益而予以窝藏、转移、收购、代为销售或者以其他方法掩饰、隐瞒的,处三年以下有期徒刑、拘役或者管制,并处或者单处罚金;情节严重的,处三年以上七年以下有期徒刑,并处罚金。

单位犯前款罪的,对单位判处罚金,并对其直接负责的主管人员和其他直接责任人员,依照前款的规定处罚。


律师介绍


张远梅,重庆卓璟律师事务所创办人、律师事务所主任,从事律师执业十三年,具有专业的理论知识及丰富的实战经验。
业务领域:主攻民商法律事务及企业法律顾问业务;在劳动争议、工伤案件上面具备丰富的诉讼实战经验。
在渝执业十三余年,已经成为多家大型企业及政府机构的法律顾问,成功代理数百件诉讼案件,坚持为客户提供更优质、高效、专业的法律服务,得到了众多客户的一致好评。

图片

徐双双律师,2011年毕业于西南政法大学,法学本科专业。先后在重庆市合川区人民法院、重庆市渝中区人民法院实习工作。现任重庆卓璟律师事务所副主任,重庆市两江新区法律援助律师。

业务领域:徐双双律师是重庆卓璟律师事务所交通事故部的负责人、专家律师。执业以来,徐双双律师深耕于交通事故案件的办理,已处理几百余件交通事故案件。徐双双律师一直秉承着受人之托忠人之事,为当事人争取最大利益的原则,运用自己专业的法学知识和丰富的实践经验,为一个又一个的当事人排忧解难,获得了当事人的一致好评。


图片

李定林,重庆卓璟律师事务所专职律师,西南政法大学毕业,刑事工作超过7年,对刑事方面有独到的见解。同时兼具劳动争议,从当事人角度考虑,体会当事人感受,急人之所急,成功帮助当事人处理多起劳动工伤待遇纠纷。坚持事实为依据,法律为准绳,用专业的知识,解决纷杂的纠纷。

图片

朱和雄,重庆卓璟律师事务所专职律师,毕业于中国石油大学(北京),长期在国家大型能源企业任职法律事务管理,2019年加入重庆卓璟律师事务所。办理工伤类案件200余起,案件处理成功率达到100%。可代理零证据工伤案件。



免责声明:本网部分文章和信息来源于国际互联网,本网转载出于传递更多信息和学习之目的。如转载稿涉及版权等问题,请立即联系网站所有人,我们会予以更改或删除相关文章,保证您的权利。同时,部分文章和信息会因为法律法规及国家政策的变更失去时效性及指导意义,仅供参考。

渝ICP备18009807号-1 渝公网安备50019002501493 Copyright © 2018 www.zhuojinglaw.com All Rights Reserved.